Hi! I am Dean Yang ;)
Hi! I am Dean Yang ;)
I explore how 2D, 3D, MOTION, and DIGITAL EXPERIENCE collide, crafting bold visuals for brands that live online and in product. My work is IMMERSIVE, CULTURALLY TUNED, and INTENTIONALLY DISRUPTIVE!
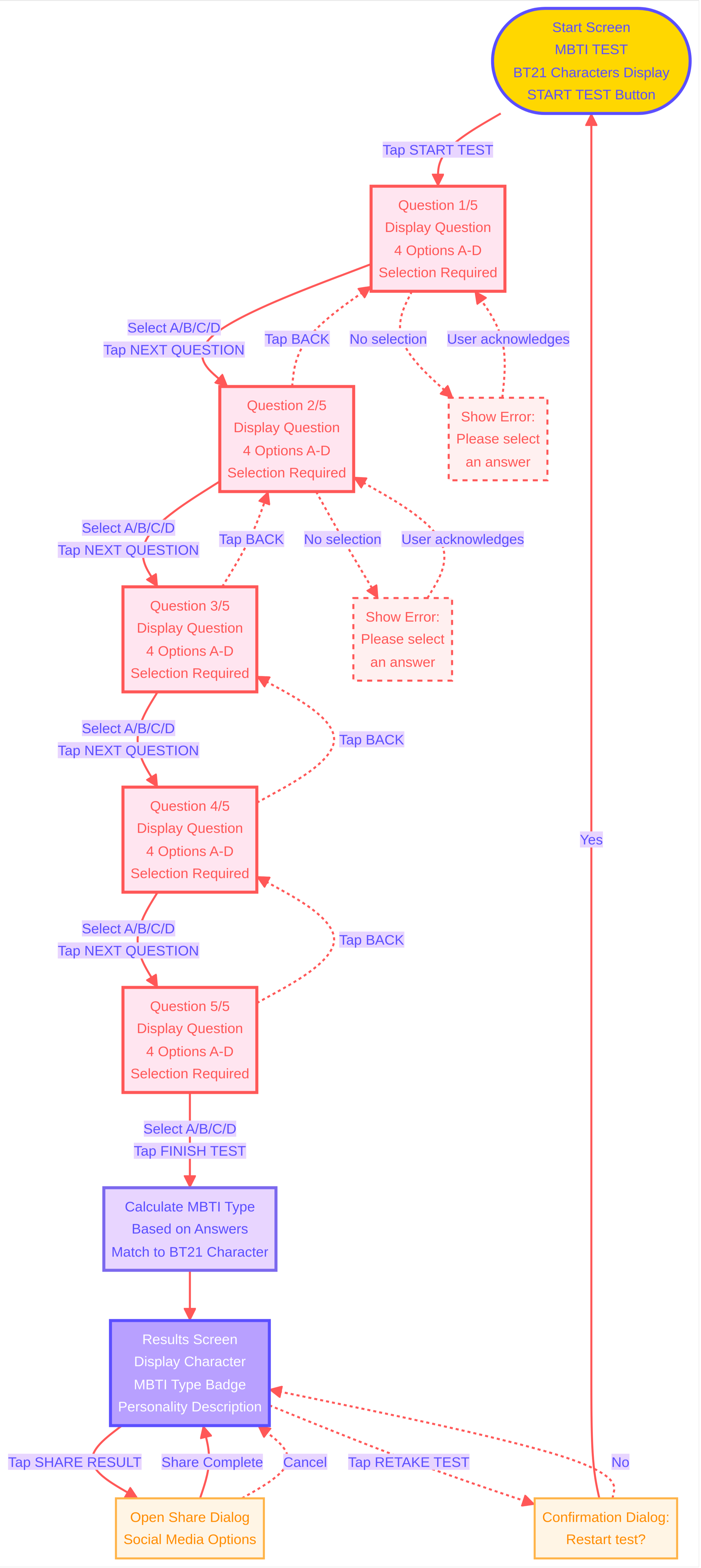
BT21 MBTI Personality Test UI
BT21 Personality Test Starting Page
BT21 Personality Test Question Page
BT21 Personality Test Result Page
BT21 Personality Test Flow Diagram
GLUU Valentine's Day Countdown
MINISO Oxford Street Sticker - MINISO Blind Box Festival 2024
MINISO Champs-Élysées Sticker - MINISO Blind Box Festival 2024
From Likes to Legends (Reality Show) - Banner
GLUU Valentine's Day Event - Banner
Soda - Slime Packaging
BITMAIN Summit 2024 - Event Hall Demo
Website Landing Page, The Eastern Philosophy - UI Design, Web Design, E-commerce
Banner, SFL Scientific - Infographic Design
Between Spaces - Typographical Design, Eight-piece Collection
Timing's Never Right - Photo Sequence, Visual Storytelling
Don't Run & A Fight - Photo Sequences, Visual Storytelling
This Is A Slow Knife - Photography Series, Visual Storytelling
Blurred - Photo Collage, Visual Storytelling
A New Dawn - Water Color Painting
UrbanCures - Fashion Accessory Collection
Fashion, Included - Fashion Design
Motion Picture/Graphics
Motion Picture/Graphics
An Original Short Film Exhibited at Museum of the Moving Image
“Dream Boy has no other choice. For him, to dream is to wake up.”
An Interactive Installation on Video Surveillance (The Video Portion)
A Motion Graphic Kinetic Text Demo
An Animated Character Design
ROBLOX LAYERED CLOTHING PROJECT
Featured on The Wall Street Journal & The Verge
Game Design Demos…
A Mixed Reality Experience Reawakening Childhood Fears
In-development Gameplay - Documentation - Play Test Photos & Videos - itch.io
A Halloween-themed Game Featuring Physical interactions and Reactive Play - itch.io
A Disorienting Game Featuring Competitive Play Developed in Collaboration with Yixuan Liu, and Yamei Liao
An Interactive Fiction of A Dystopian Future - Documentation







